Pre-sales service
1., provide professional advice: at any time to provide customers with information on products, prices, technology, industry solutions and other aspects of information, consulting channels, including network, telephone, letters, door-to-door and other ways;
2. provide sample service: sample and mail for customers free of charge;
3., provide inspection visits: customers can book an exhibition hall, visit the company on-site inspection, the company provides professional reception staff.
On sale service
1., honesty and justice: no matter the size of the contract, regardless of new and old customers, regardless of domestic and foreign customers, we will be honest and fair treatment;
2. quality and quantity: strict implementation of the provisions of the contract, each order of equipment for customers, we will strictly comply with product standards, conduct multiple quality inspection.
After-sale service
1. technical personnel SPLET laser the customer is responsible for the procurement of equipment for free installation, debugging and free training of users, to ensure that users can quickly master the equipment operation method, put into use as soon as possible;
2. SPLET laser on users purchase products to provide one year free warranty, life-long maintenance. During the warranty period, the equipment is out of order and the parts are damaged (except for human factors and force majeure factors). Our company is responsible for the free repair of the charge, and the necessary parts will be provided free of charge (except for expendable items). More than the warranty period, only the maintenance fee charged at cost price;
3., the user purchase date, lifelong software free upgrade service;
4., after-sales service response time 8 hours, received the user repair phone, the Engineer within 24 hours of a clear answer or arrive at the device site (within 300 km limit). Failure is not ruled out, maintenance personnel are not evacuated;
5. SPLET laser will make regular visits to all customers every year, and to provide technical support services.
service idea
Customer satisfaction, to provide customers with first-class products, first-class quality and first-class service.
Profession: professional team provides professional service
Enthusiasm: always treat every customer warmly
Fair: regardless of the size of the contract, regardless of new and old customers, regardless of domestic and foreign customers are fair treatment
Efficient: efficient, respect for every minute of the customer
Rigorous: rigorous attitude and style of work
Responsibility: a sense of responsibility, placing customer needs at the top of the list
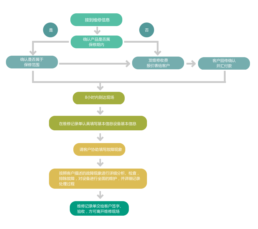
Service flow


Service guarantee
In order to ensure the service perfect, SPLET laser has a set of perfect customer file management system, each customer has a separate file service every time with the record. In addition, SPLET laser has established a perfect service system of supervision, conduct and evaluation standard is uniform, to ensure first-class quality of service and service process standardization.
微信
